通博TBET

汽车及配套

通博TBET依托IATF16949汽车质量体系、VDA6.3汽车质量标准,开展汽车级功率半导体的设计、研发、生产、验证等工作。通博TBET开发出了一大批符合汽车要求的车规产品,并取得了第三方或者自主的 AEC-Q101认证。性能优异,欢迎使用。

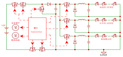
汽车助力转向器

image

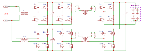
汽车6.6kW双向OBC
汽车充电桩

image

碳化硅二极管
PESC2065Y
PESC2065